前言
类器官是多能干细胞(PSCs)或成体干细胞(ASCs)在体外自组织而成的3D结构,因具有超越动物模型的保真度,能在分子、细胞等多层面重现原代组织个性化特征,因此已成为机制探索的重点模型与再生医学的新希望。
如视网膜类器官已经能够发育出高度组织的核层和丛状层,但其核心短板始终未被真正解决:视网膜中的投影神经元——视网膜神经节细胞(RGCs)在体外培养条件下难以长期存活,更无法形成成熟、稳定、可记录的功能性回路。现有的类器官模型缺乏血管网络导致的内部氧气和营养供应不足,也缺乏稳定的轴突投影路径。在这种环境下,RGCs往往在发育中早期就发生变性。数据表明,在标准培养方案下,到第18周时,对照组类器官中的RGCs占比仅剩下1.21% ± 0.20%。这种大规模的细胞凋亡极大地限制了我们对人类RGC功能及其回路连接的研究。
2026年1月12日,波恩大学等机构的研究团队在期刊Cell Stem Cell上发表了一项突破性成果“Retinal ganglion cell survival and functional maturation in transiently vascularized human retinal organoids”,通过在人视网膜类器官中引入“瞬时血管化”网络,并将其与微流控轴突引导与多电极阵列记录平台结合,实现了视网膜神经节细胞在体外条件下的长期存活、电生理成熟以及光感受器驱动的回路级响应。这不仅为基础视网膜研究提供了更生理化的模型,也为视网膜病变药物筛选提供了全新的平台。

01 瞬时血管支持的建立
在视网膜类器官内建立稳定、长期存在的血管系统十分困难,这主要是由于血管内皮细胞(ECs)和神经细胞(视网膜细胞)的培养方案互不兼容:内皮细胞的管腔结构和活性要求添加高浓度的血管内皮生长因子(VEGF)和专用的内皮培养基(如EGM-2)。然而,这种培养基环境对视网膜神经元的成熟是有害的,长期高浓度的VEGF甚至会导致视网膜组织的病理变化。
因此,该研究明确提出“瞬时血管支持”的概念。试图通过让内皮细胞在早期形成一段时间的血管样网络,帮类器官核心区缓解缺氧与凋亡压力,从而显著提升RGC的长期存活率并促进其功能成熟。
具体而言,他们利用转录因子ETV2.2诱导人诱导多能干细胞(hiPSCs)定向分化为内皮细胞(ECs),并在第7天胚状体成型后,再置于预分化好的内皮细胞单层上,从而成功诱导内皮细胞迁移并整合入类器官内部,形成PECAM1阳性的血管样网络。这些结构在形态上具备管腔特征,但并不等同于成熟血管,其存在时间随类器官发育逐步缩短。
实验观察到,这些内皮细胞在类器官内表现出极高的组织能力。在第4至8周,PECAM1阳性的细胞形成了典型的血管样分支结构,随后在第10周达到约74.22 ± 5.85 μm的平均长度,随后长度与面积逐渐下降,在第22周仍可检测到残留信号。这一动态变化本身提示,该系统并非依赖持续血管灌流维持组织,而是在关键发育窗口内降低缺氧与细胞凋亡压力。活体缺氧成像也证实,血管化类器官(vROs)内部的缺氧程度显著降低。
最后,随着培养进入中后期(约12周后),为了让视网膜的光感受器和双极细胞顺利成熟,研究者必须切换回神经系统专用的成熟培养基。由于缺乏持续的血管营养因子支持,这些已经形成的微血管网会逐渐退化。这种“瞬时血管化”的设计其实是一种精妙的平衡:在类器官发育最快、对氧气最渴求的早期阶段(即内部最容易因缺氧而导致RGCs凋亡的阶段),提供血管支持来“救命”;等RGCs度过了最脆弱的时期并建立起初步结构后,再撤掉血管支持,让神经回路在纯净的神经环境中发育。

图:将内皮细胞(ECs)与视网膜类器官(ROs)进行整合
02 瞬时血管网路保护RGCs
增加类器官体积
vROs的直径在各个观察节点均显著大于对照组,并在第12周左右达到峰值。且该差异并非由类器官融合率增加导致。

图:血管化特征的表征,及其对类器官的影响
抑制早期细胞凋亡,推迟RGCs丢失
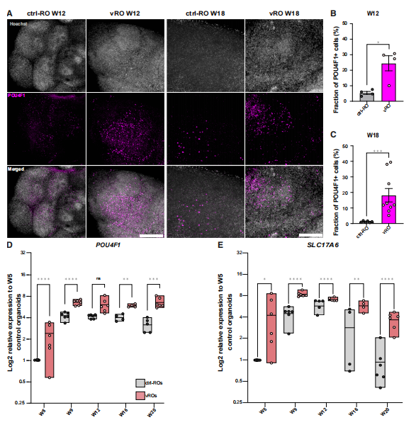
更重要的是,血管化显著降低了早期凋亡水平,从而推迟了视网膜神经节细胞的消失时间。流式细胞术检测显示,从第12周起,vROs中的Annexin V阳性早期凋亡细胞比例大幅下降。这一差异在第17周和第26周尤为明显,提示血管样结构在延缓发育中后期细胞死亡方面发挥作用。在第18周的统计中,vROs中的POU4F1阳性RGCs比例竟然维持在18.2% ± 4.31%,相较于对照组的1%左右,存活率提升了近二十倍。
RT-qPCR结果表明,POU4F1与SLC17A6的转录水平在第9周后不再上升,但在第16周及以后,血管化类器官中的表达量始终高于对照组,说明血管支持并未延长神经节细胞分化过程,而是显著延缓了其丢失。

图:vRO 中的 RGC 存活率增强
验证:RGCs的长期存活与血管化有关
单细胞与单核RNA测序则显示,血管化类器官中额外富集了一类占比约4.2%的血管相关细胞群,对照组仅为0.7%,且该细胞群比例与神经节细胞比例呈显著正相关(Spearman r = 0.89,p = 0.007),指向血管相关微环境与神经节细胞长期存活之间的直接关联。
03 微流控阵列增强RGCs功能性
仅仅依靠血管化解决营养供应并不足以构成有效模型。研究者推测,RGCs在类器官中的退化可能也与其轴突无法定向生长、缺乏靶标连接有关。
为此,他们设计了一个巧妙的集成平台:将血管化类器官置入带有微流控装置的多电极阵列(MEA)芯片中。该装置通过PDMS微通道引导RGC轴突从类器官中向外延伸,模拟了体内视神经纤维层的定向排列,为轴突提供了机械张力和结构支撑。此外还通过与微电极直接接触,实现了无损、长期的电生理记录。
结果发现,在微流控的“导航”和血管化的“补给”双重加持下,RGCs不仅活了下来,还实现了功能上的飞跃。单细胞测序预测显示,vROs中处于“命运确定”状态的成熟RGC比例达到52%,远高于对照组的36%。电生理记录证实,这些RGCs不仅表现出稳定的自发放电,更在第20周后表现出持久的神经网络活动,而此时的对照组类器官通常已经失去了功能信号。

图:RO中自发和光遗传诱发的 RGC 活动
复杂视觉光响应信号的复现
这项研究最令人振奋的成果在于,这些培养超过30周的血管化类器官展现出了由光感受器驱动的复杂回路电活动。通过光刺激,研究人员在RGC水平上检测到了经典的ON、OFF以及ON-OFF型反应。其中,ON-OFF神经元在470 nm和580 nm光脉冲下表现出最强的响应,峰值频率分别超过237 Hz和281 Hz。三类神经元的反应延迟分别集中在20–36 ms、130–187 ms以及中间区间,构成典型的功能分化谱系。
这种具有时序差异和功能分化的信号传递,证明了类器官内部已经建立了从光感受器到双极细胞再到RGCs的垂直功能回路。这是目前体外视网膜模型所能达到的最高功能化水平之一。且ON与ON-OFF型神经元在超过90%的光脉冲中产生稳定响应,而OFF型神经元的响应比例分别为72%和53%,高度符合体内视网膜生理特征。

图:PR驱动的光响应
04 早产儿视网膜病变(ROP)病理模型
除了优化模型,研究团队还展示了血管化类器官在模拟人类疾病方面的巨大潜力。他们通过降低氧浓度(4% O2)并添加血管内皮生长因子(VEGF),在类器官中成功模拟了早产儿视网膜病变(ROP)的核心病理特征:病理性新生血管生成。
在诱导缺氧的条件下,vROs展现出显著的血管重塑,PECAM1和vWF等血管标记物的mRNA表达量大幅上调。这种模型为研究缺氧如何驱动异常血管增生,以及筛选针对ROP或其他增殖性视网膜病变的药物提供了极其宝贵的类人平台。

图:缺氧诱导的vROs心血管形成模拟了ROP病理特征
05 总结
总的来说,这项研究通过“瞬时血管化”与“轴突引导”的生物工程组合拳,不仅延长了类器官中RGCs的保鲜期,更将其功能成熟推向了新的高度。它告诉我们,类器官研究正在从单纯的细胞自组织向复杂的系统集成演进。未来,通过进一步完善流体动力学模拟和神经靶标整合,这种“血管化”的类器官有望成为精准医学和再生医学中不可或缺的实验基石。

近岸蛋白相关产品
近岸蛋白提供多种类器官体外培养全方案,包括基质胶、培养基、相关细胞因子等:
经类器官培养验证的完全培养基

经类器官培养验证的细胞因子

NovoMatrix 基质胶
|
产品名称 |
货号 |
规格 |
产品应用 |
|
NovoMatrix® Standard |
NM-G005 |
5ml |
细胞侵袭/血管生成 |
|
NovoMatrix® Standard |
NM-G010 |
10ml |
细胞侵袭/血管生成 |
|
NovoMatrix® Organoids Validated,GFR |
NMO-G005 |
5ml |
类器官专用 |
|
NovoMatrix® Organoids Validated,GFR |
NMO-G010 |
10ml |
类器官专用 |
|
NovoMatrix® Organoids Validated, GFR, Phenol-red Free |
NMO-G005-PF |
5ml |
类器官专用 |
|
NovoMatrix® Organoids Validated, GFR, Phenol-red Free |
NMO-G010-PF |
10ml |
类器官专用 |
|
NovoMatrix® Stem Cell Validated |
NMS-G005 |
5ml |
干细胞专用 |
|
NovoMatrix® Stem Cell Validated |
NMS-G010 |
10ml |
干细胞专用 |
|
NovoMatrix® High Concentration |
NM-G005-HC |
5ml |
体内成瘤 |
|
NovoMatrix® High Concentration |
NM-G010-HC |
10ml |
体内成瘤 |
咨询产品购买/类器官培养方案👇扫码添加近岸产品经理

参考资料
Sharma K, Habibey R, Ribeiro MM, et al. Retinal ganglion cell survival and functional maturation in transiently vascularized human retinal organoids. Cell Stem Cell. Published online January 12, 2026. doi:10.1016/j.stem.2025.12.013
